Agent核心概念学习
一、引言
最近学了Agent相关的思想,整理出来方便自己理清核心概念,也给大家一些参考。
二、具体内容
(一)什么是Agent?
AI Agent(智能体) 是⼀个具备以下三⼤能⼒的智能系统:
⾃主感知:能够理解当前环境和任务需求
⾃主决策:能够制定执⾏计划并动态调整
⾃主执⾏:能够调⽤⼯具完成实际任务
一句话来说:
Agent = LLM(⼤脑) + MCP⼯具(⼿脚) + 记忆(经验) + 规划(智慧)
架构分层:
感知层(接收并理解用户输入)+
认知层(分析、推理、规划)+
执行层(调用工具完成任务)+
记忆层(存储和检索信息)
(二)两种主流规划方法
1.ReAct框架(边想边做Reasoning + Acting)
2.Plan-and-Execute(先计划后执⾏)
(三)记忆架构图
高级技巧:
(1)自动清理不重要的记忆
(2)记忆的时效性管理
(四)构建Agent的五⼤难点与解决⽅案
难点⼀:⽆限循环与任务卡死
⽅案1:设置最⼤迭代次数
⽅案2:优化提⽰词,明确终⽌条件
⽅案3:实现智能终⽌判断
难点⼆:⼯具选择错误
⽅案1:改进⼯具描述
⽅案2:添加⼯具使⽤⽰例
⽅案3:实现⼯具推荐系统
难点三:上下⽂窗⼝溢出
⽅案1:智能压缩上下⽂
⽅案2:分层记忆
⽅案3:动态⼯具加载
难点四:错误处理与鲁棒性
⽅案1:⼯具层⾯的错误处理
⽅案2:Agent层⾯的降级策略
⽅案3:实时监控与告警
难点五:成本控制
⽅案1:模型分级使⽤
⽅案2:缓存机制
⽅案3:批处理
⽅案4:设置预算限制
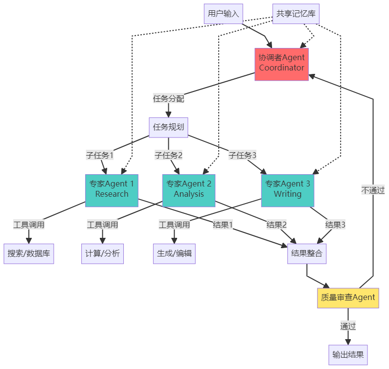
(五)多Agent协同系统设计
- 多Agent系统架构:
(图片来源:小滴课堂资料) 2.多Agent协作模式: 模式1:层级结构(Hierarchical)

(图片来源:小滴课堂资料) (图片来源:小滴课堂资料) (图片来源:小滴课堂资料) 3.多Agent的关键挑战: 挑战1:通信开销 问题:每次通信都要调⽤LLM 解决:使⽤结构化消息,Agent直接处理结构化消息,只在必要时调⽤LLM_ 挑战2:死锁和循环依赖 问题:两个Agent互相等待 解决:超时和fallback机制 挑战3:结果冲突 问题:不同Agent给出不同的答案 解决:投票或仲裁机制
三、总结
总体来说,Agent已经能够实现比较强大的功能,只是现在还没有在市场上全面铺开,目前我接手的项目也都是用Agent开发业务逻辑,后续应该是大模型开发的主流思想,顺势而为吧。
作者:吴银双
日期:2026年4月20日
平台:GitHub Pages / 技术博客








